公益財団法人静岡県グリーンバンク

  • ホーム
  • お知らせ・ご案内
    • 事務局からのお知らせ
    • グリーンバンク「緑のブログ」
    • 緑化団体からのお知らせ
      • グリーンバンクの事業
        • 街に花と緑を増やす事業
          • 定期配布事業
            • 景観づくり団体支援事業
          • 緑化グループ支援事業
          • 優良景観樹木保全事業
          • 緑のカーテンプロジェクト
          • 芝生文化創造事業
          • 緑化ボランティア育成研修事業
          • 花育教室
          • 緑化専門家活用支援事業
          • 地域のランドマーク花壇づくり支援事業
        • 豊かな森を育てる事業
          • 四季を彩る森林景観づくり事業
          • 県民参加の森づくり推進事業
          • 森づくりグループ活動支援事業
          • 学校林活用推進事業
            • 海岸林保護団体活動支援事業
              • 林地残材搬出奨励モデル事業
        • 森林・山村多面機能発揮対策
    • 寄付・募金のお願い
  • 資料ライブラリー
    • 要綱・要領・細則
    • 申請書・報告書
    • グリーンバンクだより
      • その他
    • 緑の募金だより
    • 情報公開
  • グリーンバンクについて
    • 本店・支店一覧
      • 役員紹介
    • 緑の募金/担当課一覧
    • お問い合わせ
ライブラリー
  1. HOME
  2. ライブラリー
  3. 令和8年度 緑化グループ支援事業実施要領
2026-04-09 / 最終更新日時 : 2026-04-09 kawai ライブラリー

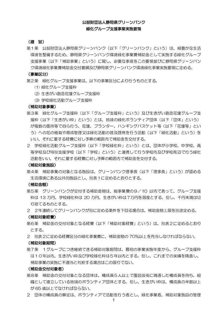
令和8年度 緑化グループ支援事業実施要領

令和8年度 緑化グループ支援事業実施要領

カテゴリー
ライブラリー、要綱・要領・細則
  • 令和8年度 芝生管理活動支援様式
  • 令和8年度 緑化グループ支援事業手引

サイト内検索

グリーンバンクの事業

街を花と緑でいっぱいにする事業
  • 事業一覧
      • 定期配布事業
      • 緑化グループ支援事業

    • 地域のランドマーク花壇づくり支援事業
  • 緑のカーテンプロジェクト
    • 芝生文化創造事業
    • 緑化ボランティア育成研修事業
    • 花育教室
    • 緑化専門家活用支援事業

豊かな森を守る事業
  • 事業一覧

  • 県民参加の森づくり推進事業
  • 森づくりグループ活動支援事業
  • 学校林活用推進事業
  • 海岸林保護団体活動支援事業

テワタスミドリ緑の募金県内企業のみなさまへポスター原画コンクール県内企業のみなさまへ

小学生向け 静岡県の森林・林業 学習資料

森林・山村多面的機能発揮対策

図書館でグリーンキャペーン

緑の少年団


各種資料ライブラリー

緑のブログ

森づくり県民大作戦

事務局からのご案内

  • 寄付・募金のお願い
  • 資料ライブラリー
  • グリーンバンクだより
  • 緑の募金だより

グリーンバンクについて

  • 役員紹介
  • 情報公開
  • 本店・支店一覧
  • 緑の募金/担当課一覧

etc…

  • 緑のリンク集
  • ホーム
  • お知らせ・ご案内
  • 資料ライブラリー
  • グリーンバンクについて

アーカイブ


プロフィール

公益財団法人静岡県グリーンバンク
〒420-0853
静岡県静岡市葵区追手町44-1
静岡県産業経済会館7階
Tel: 054-254-1975 Fax: 054-255-6495
xs

お問い合わせ

Copyright © 2014-2017 公益財団法人静岡県グリーンバンク All Rights Reserved.